头图加载中...
回顾-我在蚂蜂窝走过了2296天
不年不节,有整有零的日子写回顾篇主要是因为本人尼泊尔游记经过修改刊登在10月发行的《旅游新报》上。在这个碎片化阅读日渐成为主流的时代,自己的文章能够被人捧读还是很开心的事。为了庆祝历史性的突破
写点东西,一来是嘚瑟一下留给纪念,二来做个阶段性总结,也想借此机会感谢蚂蜂窝这个平台,当然还有《旅游新报》的韩编辑。
拿到这本杂志时,心情有些小激动。

从第一天成为一名蜂蜂算起,我在蚂蜂窝已经晃荡了2296天,合计6年多的时间,应该算是一名资深蜂蜂,如果勤奋的话怎么也是满级元老了,我却有1700多天都在打酱油,如今才混到25级。
当初看到蚂蜂窝这个网站觉得好玩新鲜,注册之后密集性写了几篇无心文章之后就搁置不管了。
//www.achim-lelle.com/i/877210.html挥不去的草原情结——北京至阿尔山、呼伦贝尔、 自驾 路书
我的第一篇长篇游记,草原的美带给我内心很大震撼,于是写了这篇文章希望更多的人可以感受那种美。
写完这篇游记,刚加入的新鲜感过了劲儿,接下来4年多时间处于休眠状态,常年不劳作,偶尔回家只是借用其它蜂友的经验果实,甚至不会点名签到,以至于把自己的登录密令给忘记了。这时候蚂蜂窝对我而言只是一个获取旅游信息的渠道。
//www.achim-lelle.com/i/5597732.html给自己一个去朝鲜的理由
4年之后的回归之作。不知是不是这个国家太奇葩,2016年8月,从朝鲜回来后我饶有兴致地写了这篇游记。在写游记的过程中,我发现蚂蜂窝的变化今非昔比,与四年前有了质的飞跃。不但内容、形式上更加丰富活泼,版面设计也更近人性化,吸引眼球。还增加了旅行周边产品的旅游商城,蜂友的作品也是突飞猛进,游记中的照片很多堪比大片。我这个假资深蜂被甩了几条街还拐弯
,这种落差让我开始专注于升级。狂补了几篇游记后倒是升了几级,可是补的东西总是少了些由感而发的触景生情,我决定还是耐下心来自然地随行随写。
//www.achim-lelle.com/i/6548261.html一个可玩可乐不可多呆的国家-----尼泊尔
//www.achim-lelle.com/i/7049732.html化整为零,扫遍京城胡同
这是我比较受欢迎的两篇游记,因为很多蜂友收藏,被我自己称为“攻略之上,宝藏之下”。

游记写多了,来访的朋友也多了,还要感谢这些朋友的帮助和支持!慢慢地我也学会与蜂友间互动回访。

在仔细研究了马蜂窝的升级帖后,原来除了写游记还可以通过参与其它活动获得经验达到升级的目的。于是乎我申请成为指路人,随着采纳率的提高,我渐渐把回答问题当成一种责任。
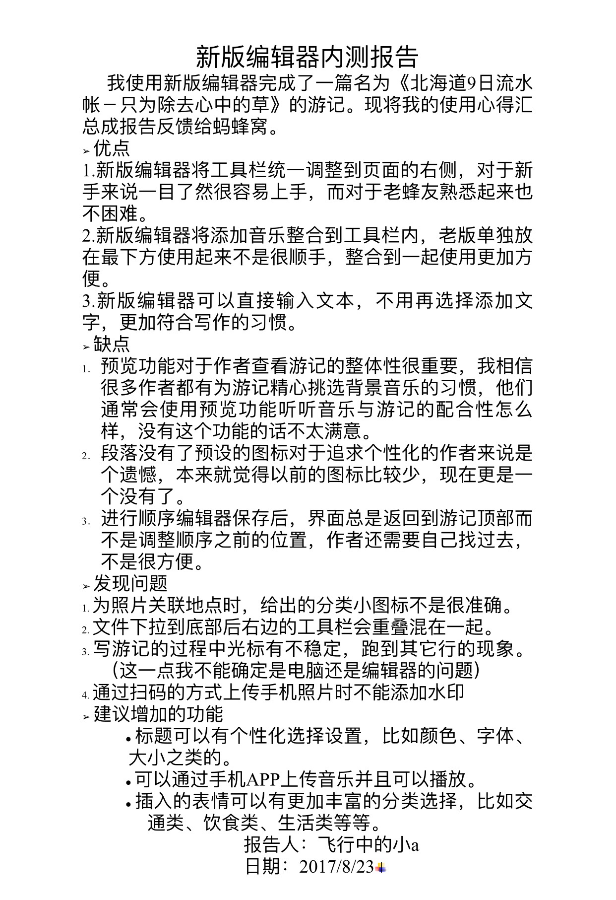
这是我参加新版编辑器测试时写的使用报告,令我感到高兴的是报告提交后,有些问题马蜂窝在后期打造编辑器的过程中真的做了修改,当然肯定不是我一个人的建议啦。
如今我成了蚂蜂窝的忠实粉,每天必来报到。即使懒的时候什么也不做,签到也是必须的。这个旅游服务平台不仅为我提供了许多实用可靠的旅游资料,也在悄悄影响着我的旅行观念,改变着我的旅行方式。我的角色也从一个旁观者慢慢转向参与者。













