1月26日,由兰州新区商务和旅游局主办的“传统年,在新区”周末体验活动圆满结束。此次活动汇集了来自甘肃省内的30名参与者,包括亲子、情侣、朋友等不同形式的人群,他们率先体验了春节期间兰州新区即将举办的春节欢乐购年会活动。

在西部恐龙园的敦湖温泉馆,敦湖温泉富含硒、锶等微量元素,活动参与者们体验了来自2459米的地下古海洋水,也在原汤池、法国理肌泉、当归池、艾草池等不同主题的汤池感受了舒适的泡汤体验。


中午时分,活动参与者们来到了蕴含甘肃特色民俗的晴望川民俗村。作为晴望川民俗文化博物馆及特色饮食体验馆的百川楼,楼内的每一个包厢都有独特的主题,收藏着人们儿时的玩具,凤影旦戏墙面上的皮影做工精巧、惟妙惟肖十分的精致,还有影色如来、高音宏嘹、镜花水月等20几个不同主题的特色包厢,参与者们在充满传统民俗的氛围里,享受着甘肃特色美食。





体验活动过程中,兰州新区以独特的文化魅力,让参与者们对兰州新区的美景、美食、景区智慧服务赞不绝口,同时对春节期间即将举办的“传统年,在新区”新春欢乐购年会活动充满了期待。
据悉,此次兰州新区“传统年,在新区”新春欢乐购年会活动,在活动期间将开展以耍社火、赏花灯、逛庙会、购年货、泡温泉为主题的五大年会活动,通过太平鼓王争霸赛、精品社火展演、各大商业综合体、酒店、景区“新春欢乐购”等多种形式,将为市民带来丰富多彩的新区年会欢乐盛宴。
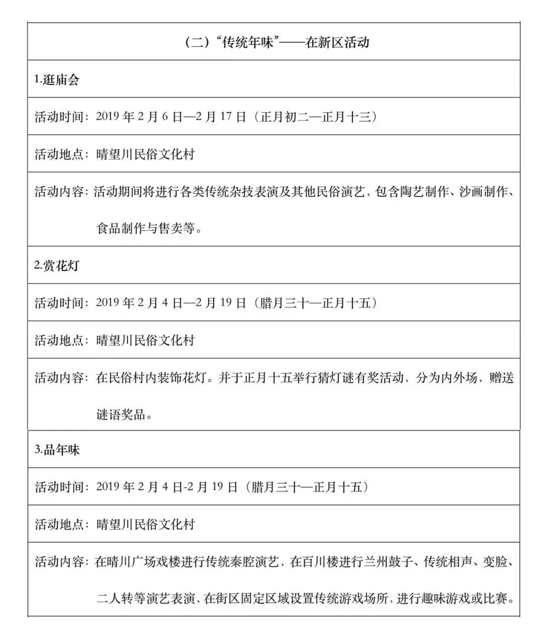
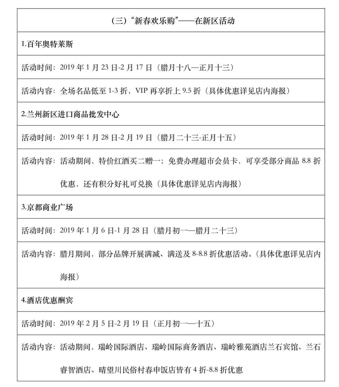
“传统年,在新区”新春欢乐购年会活动汇总表:




上一页
下一页
免责申明:
① 本网转载其他媒体稿件是为传播更多的信息,不代表本网观点,本网不承担此类稿件侵权行为的连带责任。
②如您因版权等问题需要与本网联络,请在30日内发送邮件至news@mafengwo.com。
2023/12
泰安民宿排行,泰安住宿推荐,泰
去泰山旅游住哪好,泰山山顶住宿
南宁旅游住哪里方便,南宁住宿攻
济南旅游住哪里方便,济南住宿攻
北海可做饭住宿,北海可做饭民宿
珠海比较好的民宿,珠海民宿客栈
北海涠洲岛民宿排名,涠洲岛民宿
北海侨港海滩周边住宿推荐,北海
北海银滩住哪里便宜,北海银滩住
北海旅游住哪里方便,北海住宿攻