产品介绍
- 车型介绍
-












- 责任说明
-
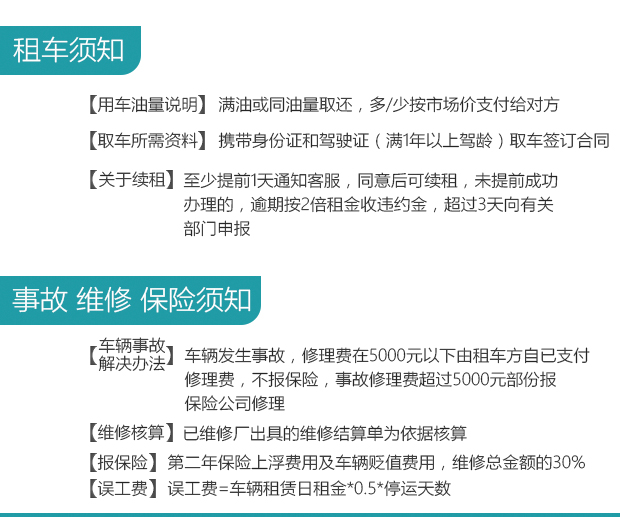
一、【关于停运损失】:
对因车辆事故(包含保险理赔范围内的事故)、客户操作不当造成的车辆故障或证照遗失等影响车辆正常营运的,客户需向出租方需支付相应的停运损失费,计费方式:租车单价/天*天数。
二、【双方的权力和义务】:
承租方的权利和义务:
1. 承租方承诺在租赁车辆期间严格遵守交通法规,若在承租起发生任何违章,违法等行为,由承租方负责;
2. 承租方不得用租赁车辆从事营业性活动,不得转租、出售、典当、抵押、不得交与无证人员驾驶;
3. 租赁期间负责对车辆例行保养和小修,不得自行折卸、更换原车配件,如需更换零件;因非正常使用造成的事故责任及损失费用均由承租方承担;
4. 承租方如需延期还车,应在规定还车时间的提前24小时联系客服,办理延期还车手续。如未经许可,故意延期还车,将加收租金的30%作为罚金;
5. 异地还车时所产生的所有费用,由承租方需向出租方缴纳费用;
6. 非车辆自身原因造成的故障,车辆在保险公司及门店定损后进行维修,承租方需要先行垫付费用,保险公司理赔后,扣除您须承担的费用后余额将退回给您;
7.租赁期间的过路费、过桥费、燃油费,由此产生的费用由承租人承担。
出租方的权利和义务:
1. 在租赁期间所发生的一切交通事故或者违章、罚款行为, 出租方不承担任何责任;
2. 不承担租赁车辆于租赁期间引发的第三者责任;
3. 依照法律、法规的规定出租方应有的权利;
4. 出租方应向承租方提供的租赁车辆状况必须良好,各种证照及规费缴讫证齐全;
5. 当承租方办理完相关的租赁手续之后,出租方应立即将车辆交付给承租方;
6. 在租赁期间,车辆属于非承租方使用不当出现故障是,出租方可向承租方提供临时替换车辆;
7. 车辆自身出现的一些故障,所产生的费用由出租方承担。
车辆保险:
1. 出租方需向承租方承诺所租赁车辆手续齐全和办理相关保险。如承租方想购买其他险种,费用自理;
2. 租赁车在租赁期间, 发生事故、应协助承租方处理事故,承租方并承担保险公司拒赔所产生的一切费用。
合同解除:
1. 因车辆本身故障原因,而导致车辆无法正常行驶时,承租方有权解除合同;
2. 车辆押金和租金在合同签定后一次付清;否则出租方有权随时随地收回车辆并解除合同;
3. 承租方违反以上应承担的义务是,出租方有权解除合约,收回车辆并不退还押金和租金,所造成的经济损失和法律责任由承租方负责。
费用说明
- 费用包含
-
1. 车辆使用费(费用按自然日结算);
2. 含车辆基础保险;
3. c型车免费配备3套床品;
4. 限400公里/天,总里程(*租赁天数)超出部分,收取2元/公里。
- 费用不含
-
1. 车辆燃油费、停车费、高速费、进城费、拥堵费;
2. 车辆清洁费100元-200元/辆车/次(清洁费需要下单时支付);
3. 燃油政策:同油量取还,若您还车时车内存油低于取车时存油,需要按系统默认的油费标准缴纳所差油费及加油手续费(100元/单);
4. 由于承租方原因造成车辆损坏,保险公司拒赔部分的费用;
5. 由于承租方原因造成车辆损坏,车辆的误工费;
6. 一切个人消费及费用包含中未提及的任何费用。
- 特别说明
-
1.承租人在取车时需交纳房车押金及违章保证金。
押金费用:
车辆押金一万,违章押金五千
押金退还:
(1)房车押金在车辆归还时,确认车辆完好无损后24小时内退还; (2)违章保证金在车辆退还后,如没查出任何违章,30个工作日内退还。
2.车辆需要在工作时间内取还车(09:00-18:00),非工作时间不能取还车。
使用说明
- 使用方式
-

- 注意事项
-
1. 马蜂窝尊重并保护用户隐私,用户信息只会用于协助用户预订旅游商品;
2. 预订订单,需要在支付时限内支付全款,超出时限的支付将被视为无效支付, 系统将在1个工作日内将款项退回原支付的账号里,购买成功会收到确认邮件及短信;
3. 出行前,请您确保您自身的身体状况适合参加行程。您应将自身健康情况如实告知旅行社;
4. 请尊重当地的饮食习惯、习俗禁忌、宗教礼仪,遵守当地法律法规等;
5. 为了您人身、财产的安全,请您避免在公开场合暴露贵重物品及大量现金;
6. 您所预订的商品可能包含高危项目(如游泳、漂流、潜水、滑雪等),参与前请根据自身条件, 并充分参考当地相关部门及其它专业机构的相关公告和建议后出行;
7. 建议您自己购买旅游意外保险及其他保险,可保障您在境内旅行期间自身生命、 身体、财产或者相关利益的短期旅游意外伤害保险及紧急救援保险。
购买须知
- 服务说明
-
支付完成后商家最晚会在4个工作小时内(9:00-18:00)确认是否预定成功
超时未确认系统将自动退款,预计1-7个工作日退还到支付账户
本商品无需出团通知书/确认单,预定成功后即可出行
- 取消政策
-
用户违约规则
预订成功后,因用户原因取消订单的,费用扣除标准如下:
使用日期前7天17:00之前(含)取消,扣除用户订单金额0%作为商家损失费
使用日期前5天17:00之前(含)取消,扣除用户订单金额50%作为商家损失费
使用日期前3天17:00之前(含)取消,扣除用户订单金额80%作为商家损失费
使用日期前1天17:00之前(含)取消,扣除用户订单金额90%作为商家损失费
使用日期前1天17:00之后取消,扣除用户订单金额100%作为商家损失费
如按上述约定比例扣除的必要的费用低于实际发生的费用,用户按照实际发生的费用支付,但不可超出订单总金额。
时差说明
上述时间均为商品当地时间
商家违约规则
预订成功后,因商家原因取消订单的,除全额退款外,还应向用户支付违约金(不可抗力除外),标准如下:
使用日期前7天17:00之前(含)取消,除全额退款外,还应向用户支付订单金额的0%作为用户损失费
使用日期前5天17:00之前(含)取消,除全额退款外,还应向用户支付订单金额的50%作为用户损失费
使用日期前3天17:00之前(含)取消,除全额退款外,还应向用户支付订单金额的80%作为用户损失费
使用日期前1天17:00之前(含)取消,除全额退款外,还应向用户支付订单金额的90%作为用户损失费
使用日期前1天17:00之后取消,除全额退款外,还应向用户支付订单金额的100%作为用户损失费
如按上述约定比例支付的违约金不足以赔偿用户的实际损失,商家应当按实际损失对用户予以赔偿。
时差说明
上述时间均为商品当地时间
- 重要提示
-
1. 马蜂窝尊重并保护用户隐私,用户信息只会用于协助用户预订旅游商品;
2. 出行前,请您确保您自身的身体状况适合参加行程,您应将自身健康情况如实告知旅行社; 并请尊重当地的饮食习惯、习俗禁忌、宗教礼仪, 遵守当地法律法规等;可仔细阅读《旅游安全手册》, 普及自身旅游安全知识,遵守旅游文明公约,使旅程顺遂;
3. 为了您人身、财产的安全,请您避免在公开场合暴露贵重物品及大量现金;
4. 您所预订的商品可能包含高危项目(如游泳、漂流、潜水、滑雪等),参与前请根据自身条件, 并充分参考当地相关部门及其它专业机构的相关公告和建议后出行,出行前请仔细阅读《安全防护指南》;
5. 建议您自己购买旅游意外保险及其他保险,可保障您在境内旅行期间自身生命、 身体、财产或者相关利益的短期旅游意外伤害保险及紧急救援保险;
6. 请您注意与旅行社签订旅游合同;
7. 预订订单,需要在支付时限内支付全款,超出时限的支付将被视为无效支付, 系统将在1个工作日内将款项退回原支付的账号里,购买成功会收到确认邮件及短信。
- 产品服务信息
- 该旅游产品由 内蒙古旅享旅行社有限责任公司 提供

用户点评