产品介绍
- 图文详情
-




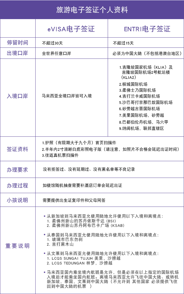
所需材料
办签流程
购买须知
- 取消政策
-
订单支付成功后,买家未办理(即资料未快递/邮件给商家),可与商家协商退款; 订单有效期为3个月,买家在有效期内未办理,视为自动放弃,予以退款处理,敬请谅解; 若商家已为您递交资料或已付费预约,已支付订单款项无法退还,敬请谅解; 非拒签可退款套餐,若发生拒签则已支付订单款项无法退还,敬请谅解。
- 温馨提示
-
此类签证(ENTRI)对入境口岸有限制,只可通过以下指定机场关口入境和离境: 1.吉隆坡国际机场(KLIA1) 2.吉隆坡国际机场2号航站楼(KLIA 2) 3.槟城国际机场,槟城(PEN) 4.士乃国际机场,柔佛(JHB) 5.兰卡威国际机场,吉打(LGK) 6.哥打京那巴奴国际机场,沙巴亚庇(BKI) 7.古晋国际机场,砂劳越(KCH) 8.巴都伯伦丹机场,马六甲(KBU) 9.纳闽机场,联邦直辖区(LBU) ENTRI对行程的限制:允许搭乘从中国直飞马来西亚,或者从中国前往马来西亚途径新加坡或者泰国或者文莱转机的航班。 所有申请人只能经由马来西亚直航回中国或途径新加坡、泰国、文莱航班返回中国。
1. 此产品只适用于中华人民共和国护照持有者。
2. 马蜂窝自由行尊重并保护用户隐私,用户信息只会用于协助用户预订旅游产品。
3. 关于产品:本产品为签证产品,支付成功后,供应商以邮件或是短信方式告知办理流程,请根据具体要求具体办理。
4. 关于购买:预订订单,需要在支付时限内支付全款,超出时限的支付将被视为无效支付, 需要联系商家退回款项。 支付成功以收到邮件及短信为准,售完即止。
5. 关于使用:每张优惠券只能使用一次,每个订单限用一张。优惠券不能兑换为现金,不设找零。
6. 若因相关办理部门(包括并不限于使馆、政府部门、签证中心、保险公司等)对签证整体费用政策性调整, 差额需由客人自行承担,敬请谅解
- 重要提示
-
1. 马蜂窝尊重并保护用户隐私,用户信息只会用于协助用户预订旅游商品。
2. 若相关办理部门(包括并不限于使馆、政府部门、签证中心、保险公司等)有政策性费用调整,差额需由客人自行承担,敬请谅解。
- 产品服务信息
- 该旅游产品由 深圳市中海国际旅行社有限公司 提供

用户点评