产品介绍
- 图文详情
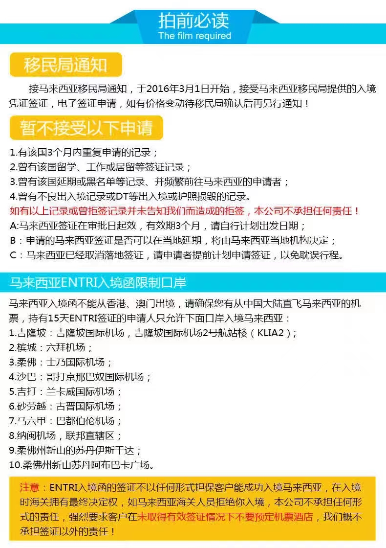
-







所需材料
办签流程
购买须知
- 温馨提示
-
1.此产品只适用于中华人民共和国护照持有者。
2.马蜂窝自由行尊重并保护用户隐私,用户信息只会用于协助用户预订旅游产品。
3.关于产品:本产品为签证产品,支付成功后,供应商以邮件或是短信方式告知办理流程,请根据具体要求具体办理。
4.关于购买:预订订单,需要在支付时限内支付全款,超出时限的支付将被视为无效支付,需要联系商家退回款项。支付成功以收到邮件及短信为准,售完即止。
5.关于使用:每张优惠券只能使用一次,每个订单限用一张。优惠券不能兑换为现金,不设找零。
6.若因相关办理部门(包括并不限于使馆、政府部门、签证中心、保险公司等)对签证整体费用政策性调整,差额需由客人自行承担,敬请谅解。
- 重要提示
-
1. 马蜂窝尊重并保护用户隐私,用户信息只会用于协助用户预订旅游商品。
2. 若相关办理部门(包括并不限于使馆、政府部门、签证中心、保险公司等)有政策性费用调整,差额需由客人自行承担,敬请谅解。
- 产品服务信息
- 该旅游产品由 北京鸿洲国际旅行社有限公司 提供

用户点评